Linux - 一个网络数据包的完整流转过程

第一阶段:网卡接收数据包
1:通过DMA把数据包从网卡拷贝到内存的Ring buffer缓冲区中,Ring buffer这里不再详细展开,它是网卡暂存和处理数据包的一种通用数据结构,分为RX Ring和TX Ring。
2:网卡触发硬中断通知CPU收包
3:CPU调用网卡驱动注册的硬中断处理函数
- 记录一下硬件中断频率
- 将驱动napi_struct传过来的poll_list添加到CPU变量softnet_data里的poll_list中 //主要实现驱动程序将其poll函数注册到cpu的softnet_data
- 调用网卡驱动注册的硬中断处理函数
4:硬中断处理函数向内核软中断线程ksoftirqd发出NET_RX_SOFTIRQ软中断请求
5:ksoftirqd执行软中断处理函数net_rx_action()
6:net_rx_action()调用驱动注册的poll函数从Ring buffer开始轮询收包
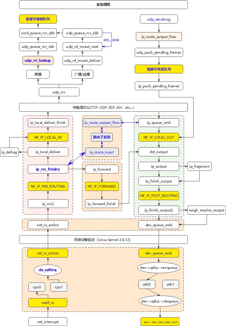
第二阶段:包在内核各个模块中的流转

内核各个模块中的流转图
1:poll收包函数从Ring buffer取出数据并封装为sk_buff结构,并传递到net_device子系统层处理,sk_buff是个很重要的结构,内核通过sk_buff结构在各层协议层之间传递数据。
igb_fetch_rx_buffer和igb_is_non_eop函数
- 这里会设置sk_buff的timestamp,
- 进行一些关于VLAN的处理, 比如VLAN id
- 设置protocol等字段
2:传递到netif_receive_skb函数进行处理,tcpdump抓包流程就是在这个函数中,netif_receive_skb根据协议类型(ip or arp)传递到不同的上层处理函数
报文从设备层送到上层之前,必须区分是 IP 报文还是 ARP 报文, 然后才能往上层送。去 packet_type{} 查该包网络层使用的是哪种协议,查到和数据包协议类型相匹配的协议后,就调用对应的处理函数,如IP协议对应的处理函数是ip_rcv。
3:ip_rcv()是ip层的入口函数,会先进行一些简单的ip层处理,比如检验ip数据包的完整性等
4:ip_rcv函数随后调用NF_HOOK函数宏将控制权交给在netfilter模块的PREROUTING,进行PREROUTING链的相关规则处理
5:随后调用ip_rcv_finish函数进行相关的处理,该函数最重要的流程就是ROUTING路由处理,通过查找路由表,根据路由表信息判断目的ip是:
- 发往本机处理址(根据是否匹配到目标ip对应的local路由条目来判断)
- 还是进行转发(如果内核开启了允许转发选项)或者drop处理(非本机处理也不允许转发)
6:如果是本机处理,则调用 ip_local_deliver() 函数发送到上层协议进行处理,如果收到的是ip分片,则会在 ip_local_deliver() 中对ip分片进行重组后再传递到上层
7:随后经过netfilter模块的INPUT链规则处理后传递到上层进行处理
8:这里会根据协议类型决定调用不同的收包函数,比如tcp or udp or icmp,tcp的收包函数就是tcp_v4_rcv,udp和icmp分别是udp_rcv和icmp_rcv
第三阶段:应用层收包

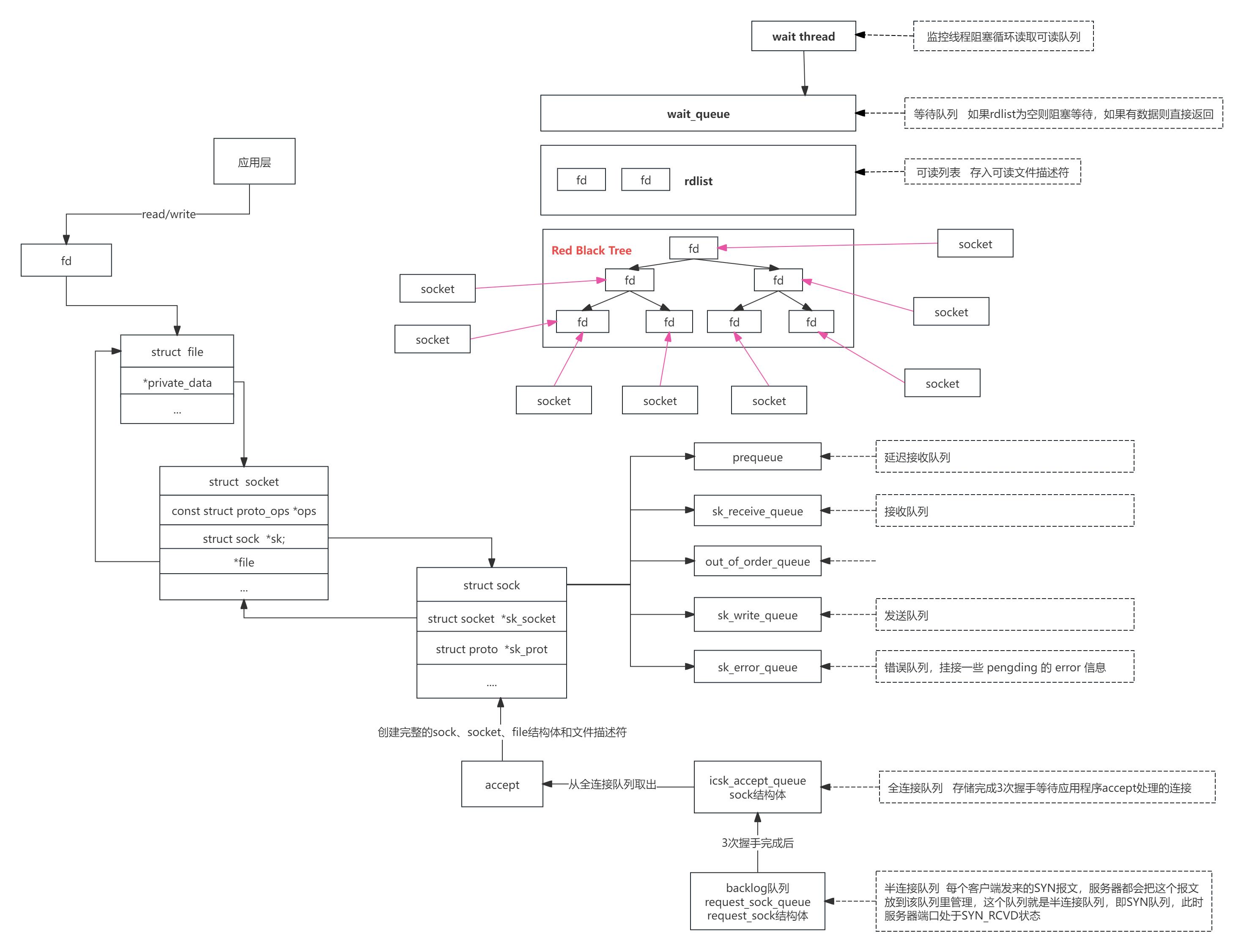
fd、socket、sock关系和应用层收包流程图
1:握手阶段,数据包会被存储在backlog队列的request_sock结构中,backlog是一个半连接队列用于存储还未完成tcp3次握手的连接,request_sock是一个临时存储tcp连接信息的sock结构。
如果内核开启syn cookies的情况下,当backlog半连接队列存满之后连接信息经过处理后会被存储到seq序列号中再由客户端回包的时候传递回来。
2:完成握手的连接则会被存储在监听套接字的全连接队列中,并从request_sock临时结构转为完整的sock结构,等待应用进程accept函数处理,应用进程调用accept函数后,就会创建一个新的tcp连接,包括创建socket结构体,file结构体,并把file、socket、sock结构关联起来,通过fd文件描述符返回给应用程序,这样一个完整的连接才算建立了,并把socket信息以源、目的ip和源、目的端口为key加入到一个哈希表中,用于后续的查找。
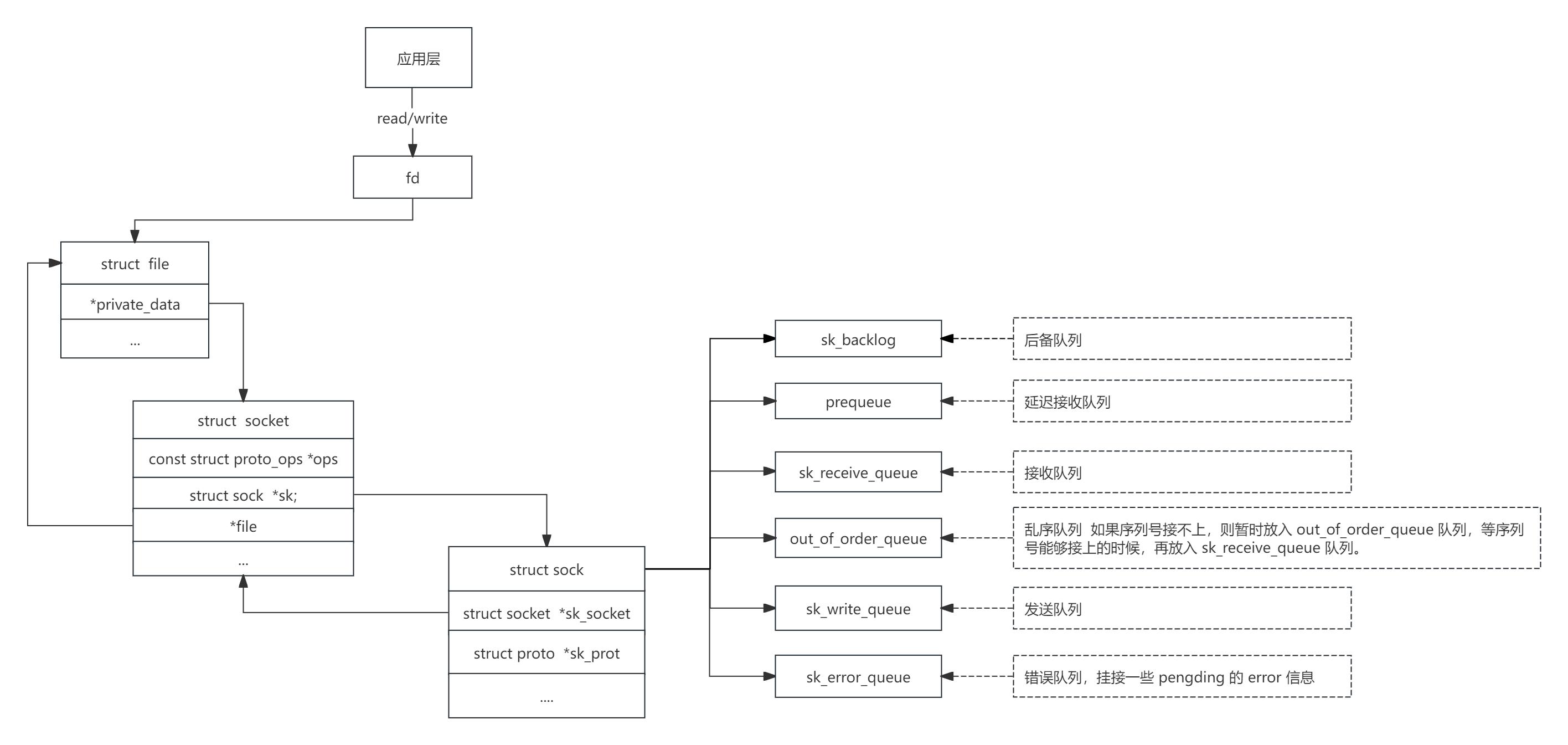
这里延伸一下,fd和socket以及sock之间的关系:
fd:文件描述符,对应一个file结构体,在内核中一个打开的文件用file结构体表示
socket:分为监听socket和连接socket,这里的socket是连接socket,主要用于关联fd和sock结构,它是应用层程序和内核协议栈的一个接口。
sock:实际表示网络连接的结构,和socket结构一一对应,tcp连接对应的sock结构是tcp_sock,由sock结构体通过sock->inet_sock->inet_connection_sock->tcp_sock链封装而来。sock结构体中有包含各种接收队列,如:sk_receive_queue。

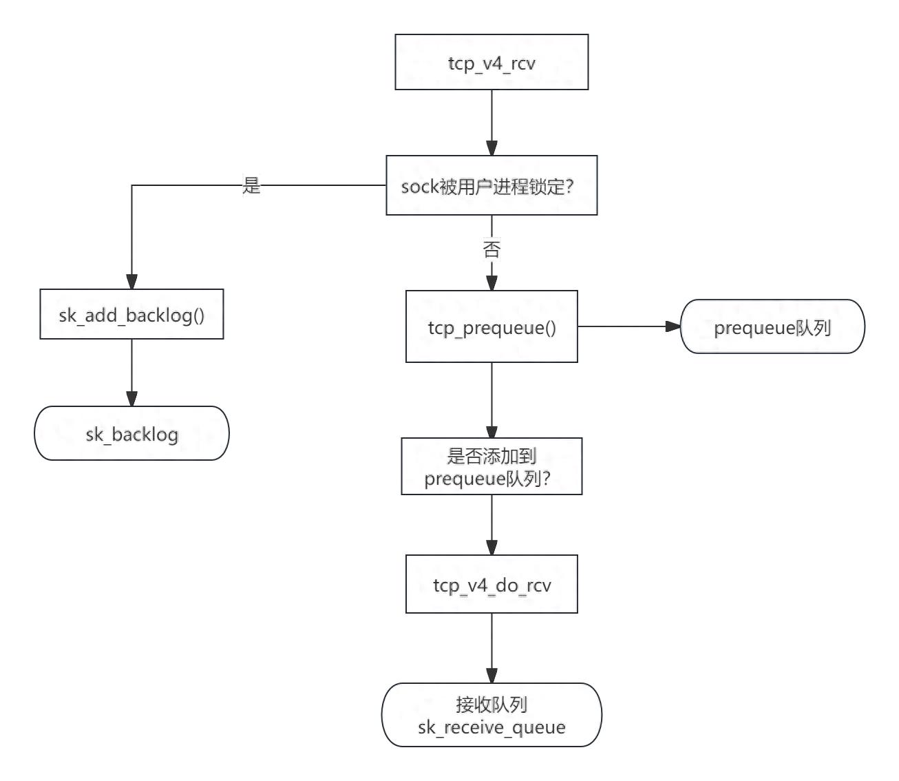
TCP数据接收流程
3:TCP数据接收流程
这里有3个队列:
sk_receive_queue:正常接收队列。
prequeue:预存放队列,如果prequeue未满且未开启tcp_low_latency,则新到的包先放入该队列。
backlog:后备存储队列,如果socket被用户锁定则新到的包都放入该队列。
3.1:tcp_v4_rcv是tcp层的入口
3.2:首先判断当前socket是否被用户进程锁定,进程正在读取socket接收队列数据的时候会先锁定给队列。
if (!sock_owned_by_user(sk)) {
ret = tcp_v4_do_rcv(sk, skb);
} else if (tcp_add_backlog(sk, skb)) {
goto discard_and_relse;
}如上述代码可以看到如果被用户锁定则走到tcp_add_backlog方法,也就是把数据存储到该socket的backlog后备队列中,如果没被锁定则直接调用tcp_v4_do_rcv进行下一步的处理,存储到backlog队列中的包并没有被tcp层实际处理,包括各种校验,回复ack等。
3.3:如果没有锁定则继续走到tcp_prequeue函数中,判断是否启用了tcp_low_latency低延迟功能,默认为0不启用,如果tcp_low_latency为0且prequeue未满则先放入prequeue队列中。prequeue队列的作用主要是为了加速软中断的处理,因为tcp_v4_rcv还是在软中断上下文中,这里放入prequeue中可以加快软中断上下文的处理流程,丢到prequeue中后等后续在用户进程上下文去出处理,软中断能快速结束。prequeue队列中的数据和backlog队列一样,都没经过tcp层各种校验,回复ack等处理。
3.4:如果无法加入到prequeue队列,则调用tcp_v4_do_rcv继续处理,处理完成后放入sk_receive_queue正常接收队列中。
3.5:数据到达sk_receive_queue队列后,接着就会调用数据就绪函数回调指针sk_data_ready,这个函数指针在初始化的时候指向了sock_def_readble函数。
在sock_def_readable函数中会去获取socket->sock->sk_wq等待队列。在wake_up_common函数中从等待队列sk_wq中找出一个等待项wait_queue_t,回调注册在该等待项上的func回调函数(wait_queue_t->func),epoll机制中,这里的回调函数是ep_poll_callback。
sk_data_ready会检测接收队列上是否有可读事件,如果有可读事件则会唤醒socket等待队列上的用户进程(如果是epoll机制,则这里是epoll注册的等待队列项而不是用户进程),通知应用程序来收包。
backlog数据处理时机:
backlog中的数据什么时候被处理呢?socket队列的锁被用户进程释放的时候,会调用tcp_v4_do_rcv处理backlog队列的数据并转入sk_receive_queue队列中。
prequeue数据处理时机:
prequeue中的数据什么时候被处理呢?1:当用户进程在sk_receive_queue中没有数据可处理的时候,会去继续处理prequeue中的数据,这里直接在用户进程上下文中直接处理,不再转入sk_receive_queue队列中;2:如果进程阻塞在socket队列上,当prequeue队列变得可读后也会唤醒用户进程去prequeue读取数据。
但需要注意:prequeue机制在较新的内核版本(v4.14以上版本)中已经被移除。
4:TCP相关socket队列

socket相关队列
sk_receive_queue:正常接收数据的队列
sk_backlog:后备存储队列,如果socket被用户锁定则新到的包都放入该队列。
prequeue:预存放队列,如果prequeue未满且未开启tcp_low_latency,则新到的包先放入该队列。
out_of_order_queue:乱序队列,如果序列号接不上,则暂时放入 out_of_order_queue 队列,等序列号能够接上的时候,再放入 sk_receive_queue 队列。
sk_write_queue:发送数据的队列
sk_error_queue:错误队列,挂接一些 pengding 的 error 信息
第四阶段:数据包的发送

sendfile零拷贝数据流转图

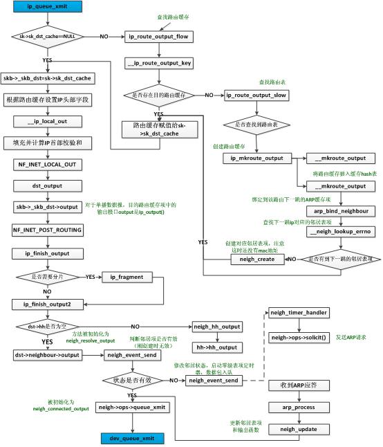
ip层数据包发送流转图

数据包的发送整体流转图
数据拷贝方式:
- 普通方式是:数据先从内核缓冲区 -> 拷贝到用户态缓冲区,然后从用户态缓冲区 -> 再拷贝到内核socket缓冲区
- sendfile方式:也就是零拷贝,数据直接从内核缓冲区 -> 发送到socket缓冲区,如果网卡支持scatter-gather,则只拷贝fd到socket缓冲区,数据则直接从内核缓冲区拷贝到网卡缓冲区。
1:tcp层处理
通过 tcp_sendmsg->tcp_write_xmit->tcp_transmit_skb->ip_queue_xmit 调用链发送数据包,
tcp_sendmsg:是发送数据包的入口
- 申请并封装sk_buff结构
- 更新skb的TCP控制块字段,把sk_buff加入到sock发送队列的尾部,增加发送队列的大小,减小预分配缓存的大小
- 如果是零拷贝方式,则进行零拷贝相关处理
- 将发送队列中的sk_buff发送出去
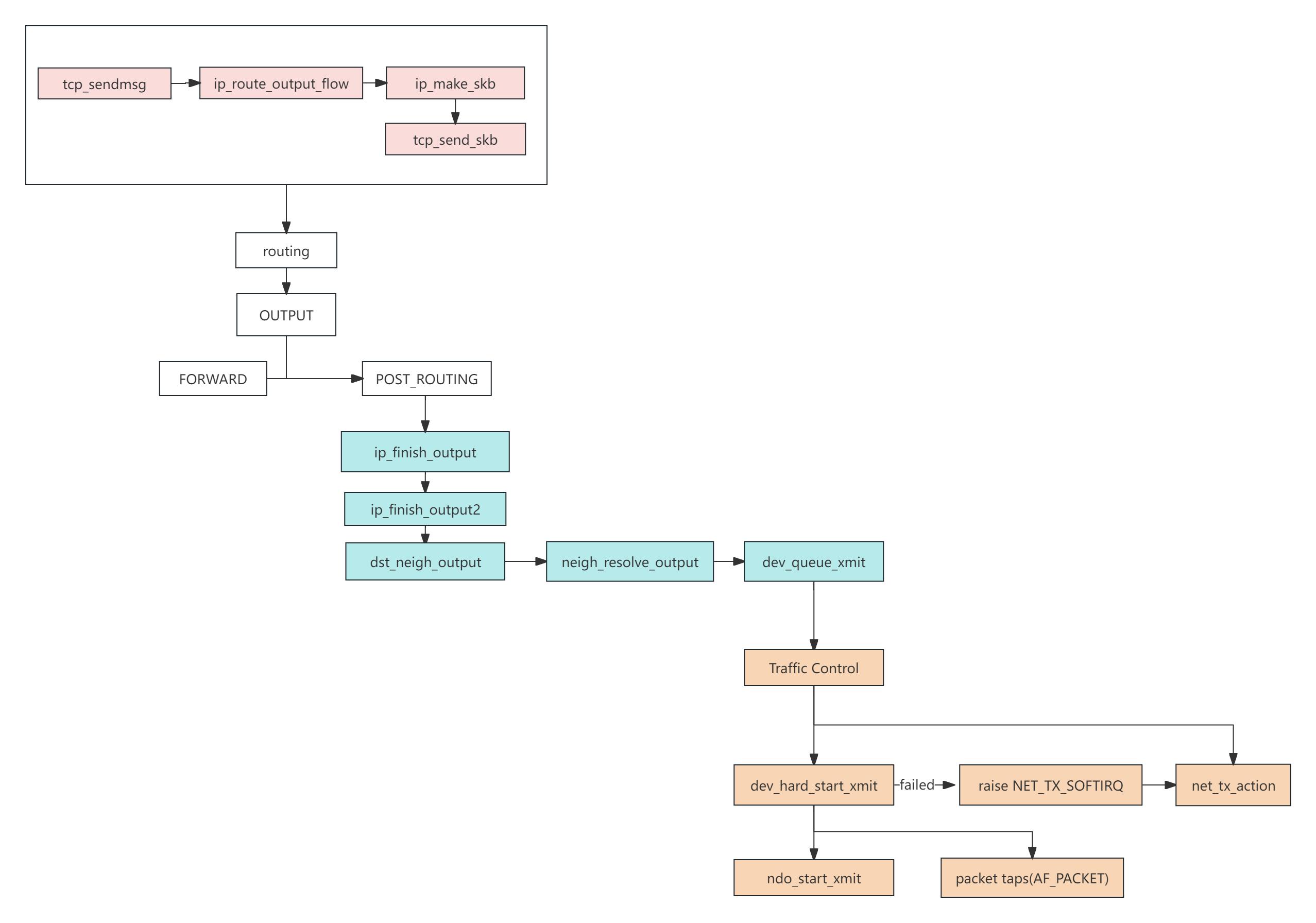
2:ip层处理
通过 ip_queue_xmit->__ip_local_out->NF_INET_LOCAL_OUT->dst_output->ip_output->NF_INET_POST_ROUTING->ip_finish_output->ip_finish_output2->dst_neigh_output->neigh_resolve_output 调用链进行ip层的处理
int ip_queue_xmit(struct sk_buff *skb, int ipfragok)
{
struct sock *sk = skb->sk;
struct inet_sock *inet = inet_sk(sk);
struct ip_options *opt = inet->opt;
struct rtable *rt;
struct iphdr *iph;
/*……*/
/* Make sure we can route this packet. */
rt = (struct rtable )__sk_dst_check(sk, 0); /*取出sk中缓存的“路由缓存”*/
if (rt == NULL) { /*如果没有缓存“路由缓存”,则要查找路由缓存*/
__be32 daddr;
daddr = inet->daddr;
{
struct flowi fl = { .oif = sk->sk_bound_dev_if,
.mark = sk->sk_mark,
.nl_u = { .ip4_u =
{ .daddr = daddr,
.saddr = inet->saddr,
.tos = RT_CONN_FLAGS(sk) } },
.proto = sk->sk_protocol,
.flags = inet_sk_flowi_flags(sk),
.uli_u = { .ports =
{ .sport = inet->sport,
.dport = inet->dport } } };
if (ip_route_output_flow(sock_net(sk), &rt, &fl, sk, 0))
goto no_route;
}
sk_setup_caps(sk, &rt->u.dst);
}
skb_dst_set(skb, dst_clone(&rt->u.dst));
packet_routed:
/* OK, we know where to send it, allocate and build IP header. */
/*这里省略了根据查找出得路由缓存设置ip头部字段,包括源、目的地址、ttl、是否允许分片等标示*/
return ip_local_out(skb);
}1. ip_queue_xmit: IP模块发送数据包的入口,会读取sk中缓存的“路由缓存”,根据查找出得路由缓存设置ip头部字段,包括源、目的地址、ttl、是否允许分片等。如果没有路由缓存,则调用ip_route_output_flow查找路由表。
如果该socket没有绑定源IP,该函数会根据路由表找到一个最合适的源IP给它。 如果该socket已经绑定了源IP,但根据路由表,从这个源IP对应的网卡没法到达目的地址,则该包会被丢弃,于是数据发送失败
2. ip_route_output_flow:这个函数是用来查找路由缓存的(注意不是查找路由表的,只有路由缓存查找不命中时才会查找路由表,路由缓存表在内核中用struct rtable结构体来表示),如果路由缓存没有查找到,则调用ip_route_output_slow查找路由表。
3. ip_route_output_slow:如果找到路由后则会调用ip_mkroute_output根据路由表的查找结果构建一个路由缓存项,这样下次向同一个目的地址发送就可以直接查路由缓存了(其实对于TCP连路由缓存也不需要查,因为会将路由缓存存入sock结构,当然这个缓存有过期时间)。
4. arp_bind_neighbour:负责为路由缓存项创建邻居项,查找并创建下一跳ip对应的邻居表项,将下一跳的邻居表项和目的地址的路由缓存绑定。如果没找到邻居表项缓存,则会创建(这里仅仅是创建邻居表项,并不填充对应的mac地址)下一跳ip对应的邻居表项,并加入邻居表项hash表。
5. __ip_local_out: 设置IP报文头的长度和checksum,然后调用下面netfilter的钩子
6. NF_INET_LOCAL_OUT: netfilter的钩子,可以通过iptables来配置怎么处理该数据包,如果该数据包没被丢弃,则继续往下走
7. dst_output: 该函数根据skb里面的信息,调用相应的output函数,对于单播数据报,会调用ip_output
8. ip_output: 将上面tcp_sendmsg得到的网卡信息写入skb,然后调用NF_INET_POST_ROUTING的钩子
9. NF_INET_POST_ROUTING: 在这里,用户有可能配置了SNAT,从而导致该skb的路由信息发生变化
10:ip_finish_output: 此函数主要功能是:如果数据包大于MTU,则调用ip_fragment进行分片,否则调用ip_finish_output2输出,其实ip_fragment分片后也会调用ip_finish_output2。这里会判断经过了上一步后,路由信息是否发生变化,如果发生变化的话,需要重新调用dst_output(重新调用这个函数时,可能就不会再走到ip_output,而是走到被netfilter指定的output函数里,这里有可能是xfrm4_transport_output),否则往下走
11. ip_finish_output2: 根据目的IP到路由表里面找到下一跳(nexthop)的地址,然后调用__ipv4_neigh_lookup_noref去arp表里面找下一跳的neigh信息,没找到的话会调用__neigh_create构造一个空的neigh结构体
12. dst_neigh_output: 在该函数中,如果上一步ip_finish_output2没得到neigh信息,那么将会走到函数neigh_resolve_output中,否则直接调用neigh_hh_output,在该函数中,会将neigh信息里面的mac地址填到skb中,然后调用dev_queue_xmit发送数据包
13. neigh_resolve_output: 该函数里面会发送arp请求,得到下一跳的mac地址,然后将mac地址填到skb中并调用dev_queue_xmit
3:net_device子系统层处理
通过 dev_queue_xmit->Traffic Control->dev_hard_start_xmit->ndo_start_xmit调用链进行netdevice子系统层处理。
1: dev_queue_xmit:net_device子系统的入口函数,在该函数中,会先获取设备对应的qdisc,如果没有的话(如loopback或者IP tunnels),就直接调用dev_hard_start_xmit,否则数据包将经过Traffic Control模块进行处
2: Traffic Control:这里主要是流量控制模块,进行一些过滤、优先级处理,在这里,如果队列满了的话,数据包会被丢掉,这步完成后也会走到dev_hard_start_xmit
3: dev_hard_start_xmit:该函数中,首先是拷贝一份skb给“packet taps”,tcpdump就是从这里得到数据的,然后调用ndo_start_xmit。如果dev_hard_start_xmit返回错误的话(大部分情况可能是NETDEV_TX_BUSY),调用它的函数会把skb放到一个地方,然后抛出软中断NET_TX_SOFTIRQ,交给软中断处理程序net_tx_action稍后重试(如果是loopback或者IP tunnels的话,失败后不会有重试的逻辑)
4: ndo_start_xmit:这是一个函数指针,会指向具体驱动发送数据的函数
4:网卡驱动层处理
ndo_start_xmit会绑定到具体网卡驱动的相应函数,到这步之后,就归网卡驱动管了,不同的网卡驱动有不同的处理方式,这里不做详细介绍,其大概流程如下:
- 将skb放入网卡自己的发送队列
- 通知网卡发送数据包
- 网卡发送完成后发送中断给CPU
- 收到中断后进行skb的清理工作
在网卡驱动发送数据包过程中,会有一些地方需要和netdevice子系统打交道,比如网卡的队列满了,需要告诉上层不要再发了,等队列有空闲的时候,再通知上层接着发数据。
整体流转图:
